Department of Civil and Architectural Engineering – Staff portal

Dansk

 Department of Civil and Architectural Engineering - Staff portal Organisation

  • Organisation
    • Department management
    • Department secretariat
    • Employees
  • Boards and committees
  • Practical information
  • Administrative support
  • Recruitment of staff
  • Research & funding
  • For teaching staff
  • PhD
  • Work environment and safety
  • Information to new employees
  • Contact
  • Currently

Organisation

Read more about the department on cae.au.dk

About the department

Contact the department management
Overview of staff members and partners
Overview of committees in the department
The department's adresses

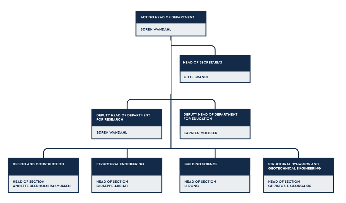
Organisation Chart

Revised 23.01.2026
-
cae@au.dk

QUICK LINKS

  • Webmail
  • Brightspace
  • Timetable

CONTACT INFORMATION

Department of Department of Civil and Architectural Engineering
Navitas
Inge Lehmanns Gade 10
8000 Aarhus C

Tel:+45 8715 0000
E-mail: cae@au.dk

USEFUL NUMBERS

  • CVR/VAT number: 31 11 91 03
  • EAN number: 5798000433854
  • Place number (stedkode): 6331
  • Building nr.: 3210
  • P-number: 1019331861

FOLLOW US

Facebook
LinkedIn
Instagram


© — Cookies at au.dk
Privacy Policy
Web Accessibility Statement
137288 / i31